根据世界卫生组织数据,全球肥胖症患者已超6.5 亿,肥胖引发的2型糖尿病、非酒精性脂肪肝、心血管疾病等代谢并发症,已成为威胁全球人类健康的重大公共卫生问题。肥胖的核心病理基础是机体能量摄入与消耗失衡,导致脂质过度蓄积、全身脂代谢稳态紊乱(图1)。

图1 肥胖与机体代谢紊乱
脂肪组织是调控机体能量平衡的核心器官,其中白色脂肪组织(WAT)以甘油三酯形式储存过剩能量,而棕色脂肪组织(BAT)富含线粒体,可通过解偶联蛋白1(UCP1)介导的非战栗性产热,将脂质和葡萄糖中的化学能以热能形式散失,是提升机体能量消耗、逆转脂质过度蓄积的关键靶点。近年来,靶向BAT激活改善肥胖及脂代谢紊乱,已成为代谢疾病领域的研究热点,但目前临床可用的靶向药物存在胃肠道副作用、安全性争议等问题,因此挖掘安全有效的天然食源性活性成分,成为肥胖防控与功能食品开发的重要方向。艾叶是我国传统药食同源植物,其挥发油(艾叶油,AAO)富含桉叶素、樟脑等活性单萜类物质,已有研究证实其具有抗炎、抑菌、保肝等活性,且初步发现其可调控肝脏脂肪酸β氧化,但AAO是否能靶向
BAT调控全身脂代谢、改善肥胖,及其具体分子机制此前完全未知,存在重大研究空白。

厦门大学医学院李卫华教授团队在npj Science of Food 杂志在线发表了题为 The Artemisia argyi oil reduces high-fat diet-induced obesity by enhancing thermogenesis in brown adipose tissue 的研究论文。该研究发现了艾叶油通过 ZFP516-LSD1 转录复合物调控棕色脂肪产热功能的分子机制,此过程通过上调 ZFP516 表达并增强其对 Ucp1 基因的转录激活活性实现,揭示了艾叶油在棕色脂肪功能激活和肥胖发生发展中的生理作用与膳食干预价值。
将实验小鼠随机分为 5 组,每组 10 只,分别为 NCD(正常饮食),HFD (高脂饮食);HFD+100mg/kg AAO(高脂饮食 + 低剂量艾叶油,LA),HFD+250mg/kg AAO (高脂饮食 + 中剂量艾叶油,MA),HFD+400mg/kg AAO (高脂饮食 + 高剂量艾叶油,HA)。实验设计如图2。

图2 本研究的实验设计图
进一步通过低、中、高三个剂量的艾叶油联合高脂饮食灌胃干预12 周,发现艾叶油可剂量依赖性地减缓高脂饮食小鼠的体重增长。虽然高剂量组小鼠体重较高脂组仅降低约6g,但在借助苏州纽迈低场核磁共振分析仪进行活体无创检测后发现,小鼠的体脂率随干预剂量升高呈显著的进行性下降;同时中、高剂量艾叶油可显著降低小鼠血清TG、NEFA、T-CHO水平(图3)。

图3 艾叶油可减缓高脂饮食小鼠的体重增长并降低血脂
鉴于艾叶油可显著降低小鼠体脂率,我们进一步检测了小鼠脂肪组织与肝脏的相关指标。艾叶油可以显著降低各个组织的质量。H&E 染色与组织TG含量检测结果一致证实,艾叶油能有效减少棕色脂肪细胞与肝细胞内的脂质累积及TG 蓄积,该效应在高剂量组中尤为显著(图4)。

图4 艾叶油可减缓高脂饮食小鼠的脂质累积
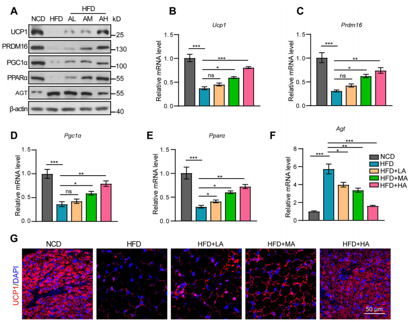
BAT是机体通过非战栗性产热消耗多余能量、拮抗高脂饮食诱导肥胖的关键器官。其产热功能激活(以
UCP1高表达为标志)可直接提升全身能量消耗,同时抑制肝脏与脂肪组织的脂质合成与炎症反应,是改善肥胖及脂代谢紊乱的核心靶点。本研究中,艾叶油正是通过增强BAT产热基因表达、激活BAT功能,实现了对肥胖的有效干预,凸显了BAT在代谢疾病防控中的核心价值(图5)。

图5 艾叶油可促进棕色脂肪的产热
本研究首次揭示了艾叶油调控肥胖与脂代谢的全新机制,填补了食源性活性成分靶向BAT的研究空白,证实了艾叶油作为安全有效的天然功能成分,在肥胖防控、脂代谢紊乱改善中的巨大应用潜力,为艾叶的高值化深加工、抗肥胖功能食品与膳食补充剂的开发提供了完整、坚实的科学依据。
“本研究中使用的苏州纽迈低场核磁共振分析仪,是验证艾叶油抗肥胖核心表型的关键仪器,在整个研究中发挥了不可替代的核心作用,实用性、可靠性与便捷性均表现极佳。既减少了实验动物的使用量,又保证了数据的连续性、完整性与真实性,让实验设计更严谨、结果更具说服力。”
诚挚感谢李卫华教授团队的高度认可!在代谢与肥胖研究(如长达12周的饮食干预)中,传统的解剖称重法往往只能获取实验终点数据,且耗费大量动物。
纽迈 小动物体成分分析仪(基于低场核磁共振技术) 完美契合了长期动态监测的需求:
清醒无损: 无需麻醉和处死动物,践行3C伦理原则;
全程纵测: 能够在12周内对同一批小鼠进行定期的体脂率、瘦肉率连续无损检测;
精准可复: 为“体重变化不大,但体脂率显著下降”等隐蔽且核心的代谢表型提供了最直观、硬核的数据支撑。
在此祝贺团队发表高水平文章,纽迈分析将持续以稳定可靠的核磁技术,为广大科研工作者的代谢机制探索保驾护航!
Wang S, Lin S, Xie F, et al. (2025). The Artemisia argyi oil reduces high-fat diet-induced obesity by enhancing thermogenesis in brown adipose tissue. npj food of science, 9(1), 277.
电话:400-060-3233
售后:400-060-3233
返回顶部